ËÑË÷²úÆ·
¥@
·µ»Ø
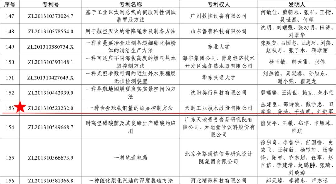
7ÔÂ22ÈÕ£¬¹ú¼Ò֪ʶ²úȨ¾ÖÐû²¼¡°¹ØÓÚµÚ¶þÊ®Èý½ìÖйúרÀû½±ÊÚ½±µÄ¾öÒ顱£¬ÓÉÎÒ¹«Ë¾É걨µÄ¡°Ò»ÖֺϽðÇòÌúÍÁ¿µÄÌí¼Ó¿ØÖÆÒªÁ족רÀû»ñµÃµÚ¶þÊ®Èý½ìÖйúרÀûÓÅÒì½±¡£
ÖйúרÀû½±ÊÇÖйúΨһµÄרÃŶÔÊÚÓèרÀûȨµÄ·¢Ã÷´´Á¢¸øÓè½±ÀøµÄÕþ¸®²¿·Ö½±£¬ÊÇÎÒ¹ú֪ʶ²úȨÁìÓòµÄ×î¸ß½±Ï¾ßÓÐÆÕ±éµÄ¹ú¼ÊÓ°ÏìÁ¦¡£

